彩八仙
首页
home
集团概况
OVERVIEW
彩八仙简介
组织架构
成员企业
联系彩八仙
焦点功效
BUSINESS
水域经济
综合能源
彩八仙建设
彩八仙效劳
会展运营
康健养老
新闻中心
news
集团动态
下层动态
媒体关注
视频影像
党群事情
PARTY
党风廉政
工会群团
信息果真
INFORMATION
通知通告
建议提案治理
人力资源
jobs
人才理念
外部招聘
内部招聘
专题栏目
SUBJECT
党建学习专栏
普法教育专栏
清廉国企建设
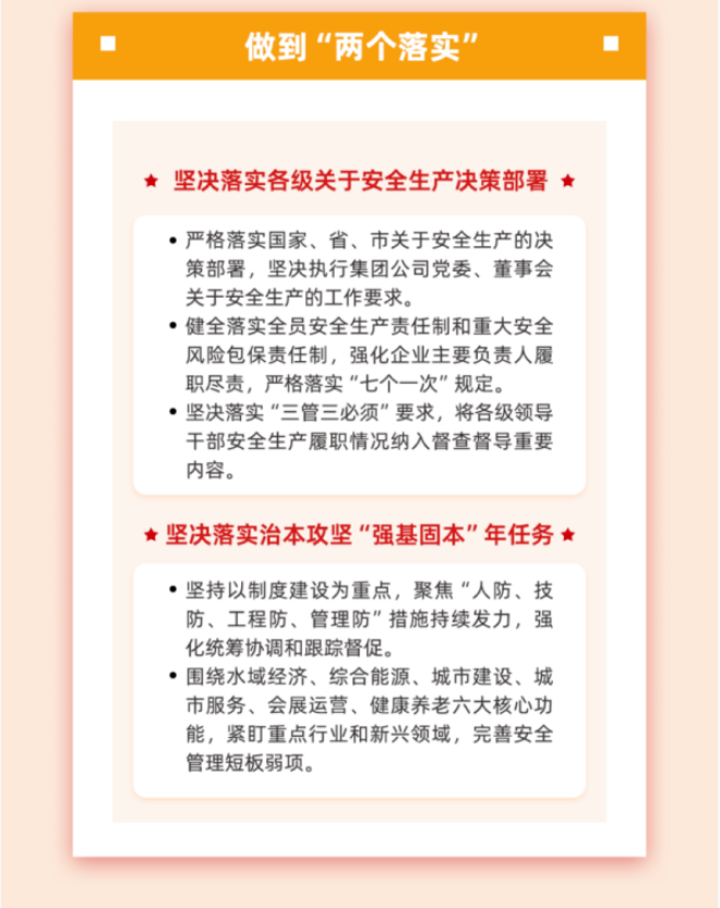
以高水平清静包管高质量生长 | 武汉城投集团召开2025年清静生产事情聚会
日期:2025-02-27
网站地图
|
网站说明
|
联系彩八仙
|
设为首页
|
加入珍藏
版权所有:彩八仙
鄂ICP备13012827号
鄂公网安备42010502000138
地点:中国武汉市洪山区团结大道1020号
电话:86-27-84719552
【网站地图】
【sitemap】